最新电影在线观看,jrs低调看直播,avav天堂,囯产精品宾馆在线精品酒店,亚洲精品成人区在线观看

交流充電樁系統設計

1  交流充電樁簡介

電動汽車充電樁的功能相當于加油站里的加油機,作為電動汽車的“加電”設備。交流充電樁一般也稱作“慢充”,安裝在電動汽車停車地點,與電網連接。交流充電樁作為交流電源控制管理器只提供電力輸出,連接電動汽車車載充電機為電動汽車充電。交流充電樁基本結構包括箱體、安全配電盤、電磁開關、電量計量和智能管理系統。鑒于交流充電裝具有占地面積小、布點靈活、費用較低和充電時間方便的原因,電動汽車一般優先選擇在夜間充電,而每一輛電動汽車必配交流充電樁。

2  智能交流充電樁系統方案

系統由智能控制模塊、顯示模塊、輸入模塊、指紋模塊、報警模塊、4G 模塊、RS 485 接口電能表、漏電保護斷路器、交流接觸器、急停控制、控制引導通信模塊等部分組成。顯示模塊提供有好的人機交流界面,與輸入模塊配合完成人機互動任務。指紋模塊可以提高充電樁的安全性,保證充電樁的所有權。4G 模塊完成充電樁與用戶的遠程無線通信,實現遠程充電控制。控制引導通信模塊是充電樁與車載電池管理系統(BMS)進行通信并檢測充電接口連接。設置安全保護措施,發生意外情況時可自動報警并保護充電樁和電動汽車,或者通過急停旋鈕來中斷充電。系統的原理框圖如圖 1 所示。

圖 1 交流充電樁電氣系統原理框圖

3  系統硬件設計

3.1 控制器

考慮性能和工作要求,系統控制芯片選擇 ST 公司 LQFP-64 封裝的 STM32F103RCT6 型高性能芯片,芯片工作電壓 2.0V 到 3.6V,工作溫度-40 度到 85 度間。芯片內部集成 32 位 Cortex-M3 內核,最大時鐘頻率達到 72MHz,程序存儲器大小具有 256kB,數據 RAM 大小為 48kB,包括串口、 SPI、I2C、CAN、USB 等多種形式的接口模式。

3.2 指紋模塊

表 1 ZFM-500SA 指紋模塊技術指標

指紋模塊是指紋鎖的核心部件,安裝在如指紋門禁或者硬盤等器件上,用來完成指紋的采集和指紋的識別的模塊。指紋模塊主要由指紋采集模塊、指紋識別模塊和擴展功能模塊(如鎖具驅動模塊)組成。指紋模塊選擇杭州指安科技有限公司推出的 ZFM-500SA 系列半導體指紋模塊,其以高性能高速 DSP 處理器 AS601 為核心,結合 FPC1011 半導體指紋傳感器,在無需上位機參與管理的情況下,具有指紋錄入、圖像處理、指紋比對、搜索和模板儲存等功能的智能型模塊。主要技術指標如表 1 所示,實物如圖 2 所示。

圖 2 ZFM-500SA 指紋模塊

 3.3 4G 模塊

4G 是第四代移動通信及其技術的簡稱,是集 3G 與 WLAN 于一體的技術產品。4G 系統能夠以 100Mbps 的速度下載,比撥號上網快 2000 倍,上傳的速度也能達到 20Mbps,并能夠滿足幾乎所有用戶對于無線服務的要求。4g 具有通信速度更快、網絡頻譜更寬、通信更加靈活、智能性能更高、兼容性能更平滑、提供各種增值服務、實現更高質量的多媒體通信、頻率使用效率更高、通信費用更加便宜等優點。本系統選用龍尚科技 U8300 系列 4G 模塊,其主要技術指標如表 2 所示。

表 2 U8300 主要技術指標

圖 3 U8300 模塊3.4 控制引導電路

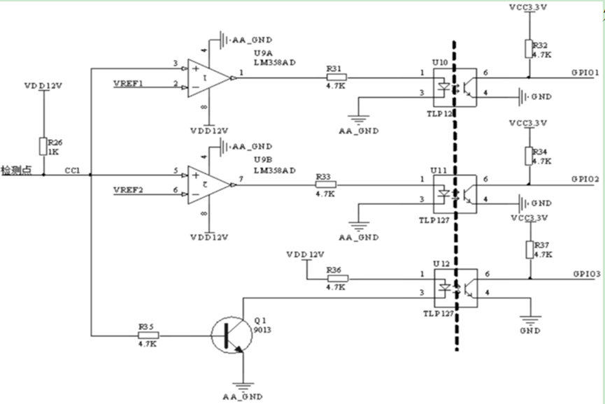
依據 GB/T 20234.2-2011《電動汽車傳導充電用連接裝置;交流充電接口》中相關規定的要求,采用控制引導電路的方式作為充電連接裝置的連接狀態及額定電流參數的判斷裝置。供電設備插頭與插座連接后,供電控制裝置通過檢測點的電壓值判斷供電插頭與供電插座是否已完全連接。控制引導電路可以滿足供電設備側和車輛側的連接確認,通過相關電路的檢測保證充電電流和車載充電機、電源側供電設備、充電連接裝置在允許值范圍內匹配。在充電過程中通過不斷檢測供電設備的 PWM 占空比實時調整充電電流,滿足電網側智能調度的需要。控制引導檢測電路如圖 4 所示。

圖 4 控制引導檢測電路

3.5 通信電路

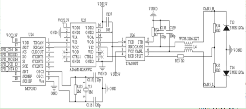
電動汽車電池管理系統(BMS)能使控制和管理電池更加有效率,確保每一個電池工作在可運行的區間范圍內,避免電池過充過放和熱失控等問題發生。通常一個電池系統中包含上百個,甚至上千個電芯。如何保持電芯工作在合適的區間內,BMS 發揮著重要的作用。BMS 功能有監視電池狀態、保護電池、上報數據、均衡等,對電動汽車電池組進行充電時必須保證充電樁與電動汽車 BMS 保持通信。根據充電樁與電動汽車電池管理系統相互之間的通信,充電樁控制器才能在線調節充電功率,顯示充電電壓、電流、電量和充電費用等。充電樁與電池管理系統通信電路如圖 5 所示。

圖 5 CAN 通信電路

4 軟件設計

家庭智能交流充電樁系統可以通過本地控制和遠程移動終端控制兩種方式來對充電過程進行控制。本地控制主要通過輸入模塊和顯示模塊進行人機交互。遠程控制通過 4G 無線模塊將充電信息發送到云端和移動中終端,通過移動終端的 APP 控制充電信息。遠程控制可以靈活設定充電起始時間,可以在用電低谷期電費最便宜的時間段內對電動汽車進行充電。

還可以隨時監測 BMS,了解汽車的電池使用情況,定期保養更換電池,避免電池組事故的發生,程序流程圖如圖 6所示。

圖 6 程序流程圖

5 總結

本文通過分析家庭交流充電方式,針對用戶需求特點設計家庭智能交流充電樁系統解決方案,敘述了系統的硬件設計和軟件設計。該系統基于 STM32F103RCT6 微控制器,具有本地指紋解鎖充電樁的功能,設計了充電樁與電動汽車電池管理系統之間的通信電路,實現充電過程人機交互、充電信息檢測、充電保護、充電模式選擇等功能,并搭載 4G 無線通信模塊進行遠程通信,設計移動端 APP 實現充電過程遠程控制。該系統可以滿足一般家庭對電動汽車進行慢速充電的需求,并且具有良好的用戶體驗功能,作為家庭交流充電樁對電動汽車在普通家庭的普及具有很大的推進意義。

聲明:本內容為作者獨立觀點,不代表電子星球立場。未經允許不得轉載。授權事宜與稿件投訴,請聯系:editor@netbroad.com
覺得內容不錯的朋友,別忘了一鍵三連哦!
贊 2
收藏 3
關注 8
成為作者 賺取收益
全部留言
0/200
成為第一個和作者交流的人吧