各位大神你們好,我目前做了一款全橋后級遇到了問題,問題是全橋驅動不工作,無輸出,測量了場效應管只有半橋工作,另外2顆場管沒工作,但是驅動信號是沒有問題的,測量不工作的場館G腳也有電壓信號。
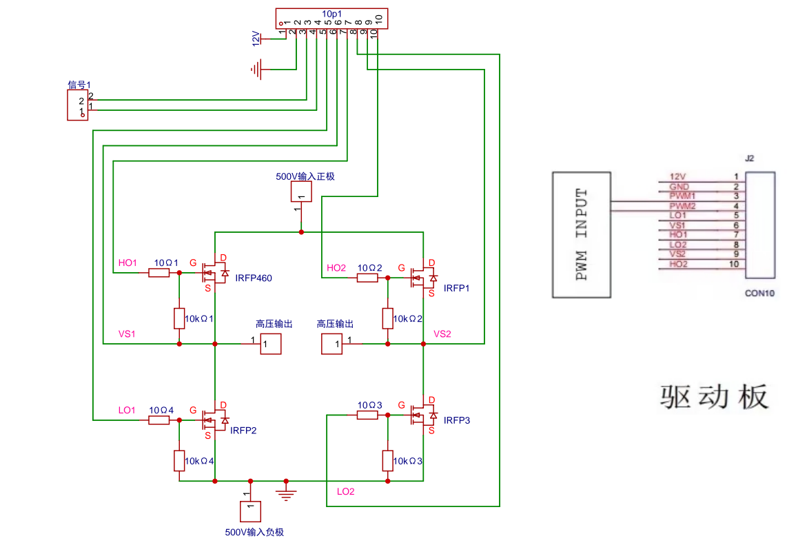
這張圖是我的全橋后級圖,我也檢查過了沒有線路問題。
這兩個是驅動,第一個是低頻信號輸出,第二個是H橋驅動芯片。
這張圖是H橋驅動芯片的。
我的電壓輸入是500V,輸出按道理應該也有500V輸出,但是按照這圖做好了,全橋不工作,無輸出,有大神知道是哪里出了問題嗎?還是我的電路鏈接有問題呢?希望懂的大神知指導一下,非常著急,萬分感謝了!!!